BT OP 1000SE, OP 1000HSE, OPW 1200SE, OPW 1200HSE Service Manual 165782-120
$30.00
- Type Of Manual: Service Manual
- Manual ID: 165782-120
- : Service Manual PDF
- Number of Pages: 298
- Size: 9.7MB
- Format: PDF
Category: BT Service Manual PDF
-
Model List:
- BT OP 1000SE, BT OP 1000HSE, BT OPW 1200SE, BT OPW 1200HSE
- 1. Master Service Manual (MSM) Product family OH
- 1.1. BT OP 1000SE BT OP 1000HSE BT OPW 1200SE BT OPW 1200HSE
- 2. Inhaltsverzeichnis Master Service Manual (MSM)
- 2.1. Gültig für Gerätenummer
- 2.2. Gerätenummer
- 2.3. Dokumentverzeichnis
- 2.3.1. Sektion
- 2.3.2. Dokument
- 3. Einführung zum BT Service-handbuch
- 4. Inhaltsverzeichnis, M
- 4.1. Maschineninformation
- 5. Bedienungsanleitung
- 5.1. Gültig für Geräte-Nummer
- 5.2. Fahrzueg-Nr
- 5.3. Bemerkung
- 5.4. Allgemein
- 5.4.1. Erschienene Bedienungsanleitungen
- 6. Allgemeine Produktinformation
- 6.1. Gültig für Gerätenummer
- 6.2. Gerätenummer
- 6.3. Bemerkung
- 6.4. Beschreibung des Staplers
- 6.4.1. Vorgesehener Einsatz des Staplers
- 6.4.2. Nicht zulässiger Einsatz des Staplers
- 6.5. Technische Daten
- 6.5.1. Modellbezeichnung
- 6.6. Abmessungen des Staplers
- 6.6.1. OP1000SE/OP1000HSE
- 6.6.2. OPW1200SE/OPW1200HSE
- 6.7. Typenschild
- 6.7.1. Zeichen
- 6.7.2. Einheit
- 6.7.3. Zeichen
- 6.7.4. Einheit
- 6.8. Hauptkomponenten
- 6.8.1. Typenschild Mit Typenbezeichnung, Gerätenummer, Baujahr, Gewicht ohne Batterie, Batteriegewich…
- 6.8.2. Hubgerüst
- 6.8.3. Notabsenkventil Ventil für die Notabsenkung unterhalb der Schutzabdeckung
- 6.8.4. Gabelaggregat
- 6.9. Schalter und Bedienelemente
- 6.9.1. OP1000
- 6.9.2. OPW1200
- 6.9.3. Bedienelemente OPW mit hebbarem Tisch (Sonderausstattung)
- 7. Technische Daten
- 7.1. Gültig für Gerätenummer
- 7.2. Gerätenr.
- 7.3. Bemerk.
- 7.4. OP 1000SE/HSE
- 7.5. OPW1200SE/HSE
- 7.5.1. Fahrmotor
- 7.5.2. Kraftübertragung/getriebe
- 7.5.3. Antriebsrad
- 7.5.4. Stützräder
- 7.5.5. Hydraulikanlage, Haupthub
- 7.5.6. Hydraulikanlage, Gabel
- 7.5.7. Sicherungen
- 7.5.8. Batterien
- 7.5.9. Fahrgeschwindigkeiten
- 7.5.10. Hub-/Senkgeschwindigkeiten
- 7.5.11. Energieverbrauch
- 7.5.12. Gewicht
- 8. Ersatzteilbestellung
- 9. Quality Parts
- 9.1. Gültig für Gerätenummer
- 9.2. T- Code
- 9.3. Gerätenummer
- 9.4. Bemerkung
- 9.5. Erschienene Quality Parts
- 9.5.1. Bestellnummer
- 10. Recommended Spare Parts (RSP)
- 10.1. Gültig für Gerätenummer
- 10.2. Gerätenummer
- 10.3. Erschienene RSP
- 10.3.1. Machine Nummer
- 11. Inhaltsverzeichnis, P
- 11.1. Vorbeugende Wartung
- 12. Einführung, Wartung
- 12.1. Sicherheitsvorschriften bei Wartungsarbeiten
- 12.1.1. WARNUNG
- 12.1.2. WARNUNG
- 12.1.3. WARNUNG
- 12.1.4. ACHTUNG
- 12.1.5. VORSICHT
- 12.2. Reinigen und Waschen
- 12.2.1. ACHTUNG
- 12.2.2. Außenreinigung
- 12.2.3. Reinigung des Motorraums
- 12.2.4. Elektrobauteile
- 12.3. Sicheres Heben
- 12.3.1. WARNUNG
- 13. Vorbeugende Wartung
- 13.1. Gültig für Gerätenr.
- 13.2. Gerätenr.
- 13.3. Bemerk.
- 13.4. Wartungsschema
- 13.4.1. Pos. Nr.
- 13.4.2. Durchzuführende Arbeiten
- 14. Angaben zu Öl- und Fettstoffen
- 14.1. Gültig für Gerätenummer
- 14.2. Gerätenummer
- 14.3. Bemerkung
- 14.4. Schmiermittel
- 14.5. Spezifikation
- 14.6. > – 15C
- 14.7. < – 15C
- 15. Inhaltsverzeichnis, S
- 15.1. Serviceanleitungen
- 16. Anlieferung des Staplers
- 16.1. Gültig für Gerätenummer
- 16.1.1. Gerätenummer
- 16.1.2. Bemerkung
- 16.2. Allgemeines
- 16.2.1. Fertigstellen des Staplers
- 17. Kraftübertragung, Fahrgetriebe
- 17.1. Gültig für Gerätenummer
- 17.2. Gerätenummer
- 17.3. Bemerkung
- 17.4. Allgemeines
- 17.5. Getriebekomponenten/Daten
- 17.5.1. Übersicht der Komponenten
- 17.5.2. Technische Daten
- 17.5.3. Getriebe, zerlegt
- 17.6. Ausbau/Einbau
- 17.6.1. Ausbau des Antriebsaggregates aus dem Stapler
- 17.6.2. Einbau des Antriebsaggregates in den Stapler
- 17.6.3. Ausbau von Fahrmotor und Getriebe
- 17.6.4. Einbau von Fahrmotor und Getriebe
- 17.7. Ölstandskontrolle/Ölwechsel
- 17.7.1. Ölstand kontrollieren/Öl nachfüllen
- 17.7.2. Ölwechsel
- 17.8. Instandsetzungen
- 17.8.1. Dichtungsring der Antriebswelle wechseln
- 17.8.2. Undichtigkeiten am oberen Deckel
- 17.8.3. Undichtigkeit am unteren Deckel
- 17.8.4. Radbolzen auswechseln
- 17.9. Gültig für Gerätenr.
- 17.10. Gerätenr.
- 17.11. Bemerk.
- 17.12. Allgemeines
- 17.12.1. Funktion
- 17.13. Wartung
- 17.13.1. Einstellung
- 17.13.2. Bremsscheibe wechseln
- 18. Induktivsteuerung
- 18.1. Gültig für Gerätenummer
- 18.1.1. Gerätenummer
- 18.1.2. Bemerkung
- 18.2. Allgemeines
- 18.3. Signalgeber
- 18.3.1. Technische Daten
- 18.4. Antennen
- 18.4.1. Antennenkabel
- 18.5. Elektronikkarte der Induktivführung
- 18.5.1. Bauteile
- 18.5.2. Anschlüsse
- 18.5.3. Display
- 18.6. Verschiedenes
- 18.7. Funktionsbeschreibung
- 18.7.1. Fahren in Gabelrichtung
- 18.7.2. Fahren in Antriebsradrichtung
- 18.7.3. Steuersignale
- 18.8. Einstellungen
- 18.8.1. Bordcomputer A2
- 18.8.2. Elektronikkarte für Induktivführung A3
- 18.9. Installation einer neuen Elektronik- karte für die Induktivführung
- 18.9.1. Stapler-Modell
- 18.9.2. ID-Nummer
- 18.9.3. Stapler-Modell
- 18.9.4. ID-Nummer
- 18.10. Fehlersuche
- 18.10.1. Steuersignale
- 19. Elektroanlage
- 19.1. Gültig für Gerätenummer
- 19.2. Gerätenr.
- 19.3. Bemerk.
- 19.4. Allgemeines
- 19.5. Symbolverzeichnis
- 19.5.1. Bezeichnung
- 19.5.2. Funktion
- 19.5.3. Bemerkung
- 19.5.4. Elektroschaltplan (1/10)
- 19.5.5. Elektroschaltplan (2/10)
- 19.5.6. Elektroschaltplan (3/10)
- 19.5.7. Elektroschaltplan (4/10)
- 19.5.8. Elektroschaltplan (5/10)
- 19.5.9. Elektroschaltplan (6/10)
- 19.5.10. Elektroschaltplan (7/10)
- 19.5.11. Elektroschaltplan (8/10)
- 19.5.12. Elektroschaltplan (9/10)
- 19.5.13. Elektroschaltplan (10/10)
- 19.6. Beschreibung der Elektroanlage OP 1000/2 SE/HSE
- 19.6.1. Fahrmotorkreis (Schaltplan 1/10)
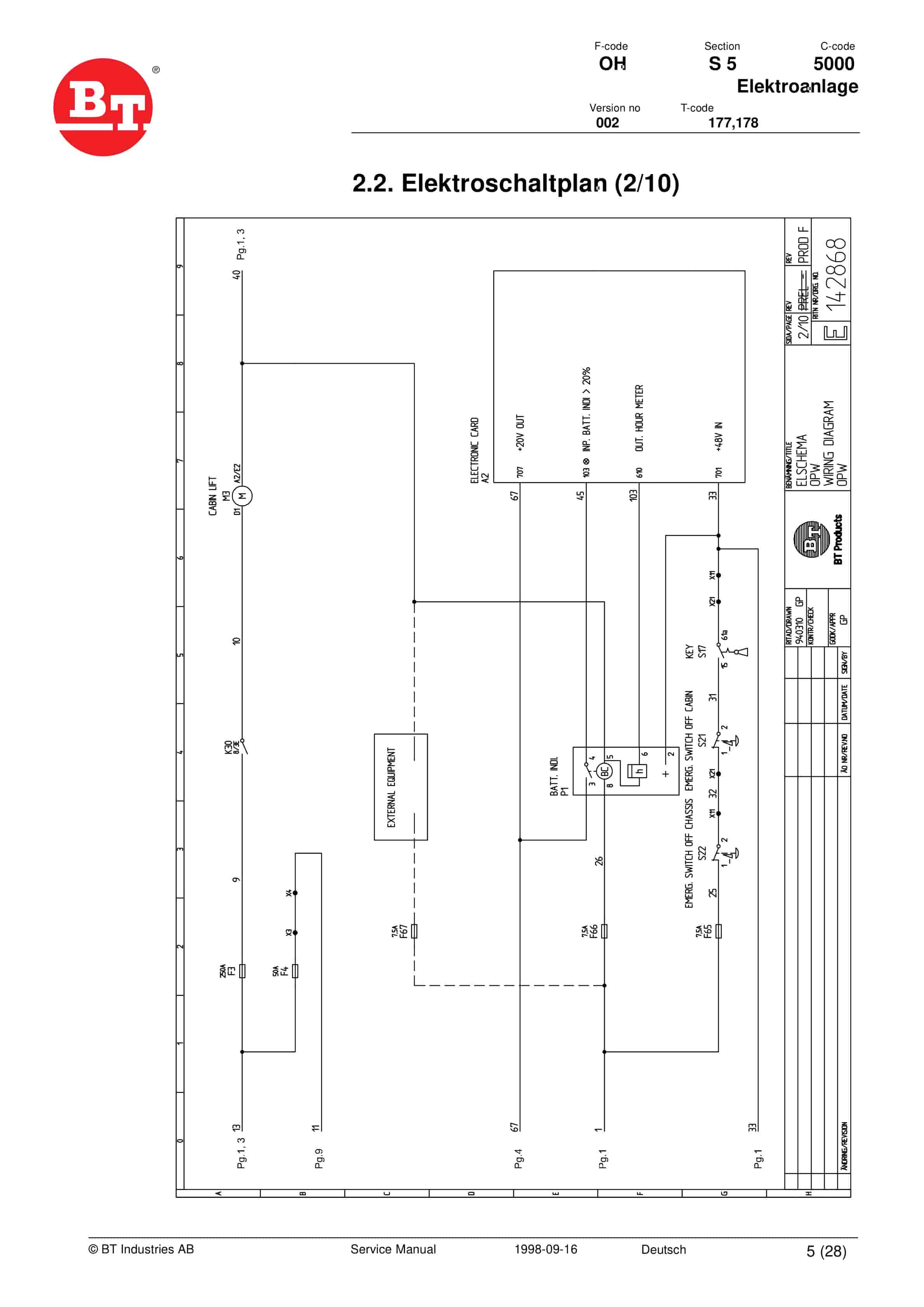
- 19.6.2. Pumpenmotoren, Kabinenhub, Initialhub sowie Batterie- und Betriebsstundenanzeige (Schaltplan…
- 19.6.3. Lenkelektronik (Schaltplan 3/10)
- 19.6.4. Eingänge an Elektronikkarte A2 (Schaltplan 4/10)
- 19.6.5. Eingänge an Elektronikkarte A2 (Schaltplan 5/10)
- 19.6.6. Eingänge an Elektronikkarte A2 (Schaltplan 6/10)
- 19.6.7. Ausgänge von der Elektronikkarte A2 (Schaltplan 7/10)
- 19.6.8. Ausgänge von der Elektronikkarte A2 (Schaltplan 8/10)
- 19.6.9. Initialhub heben/senken, Hupe und Beleuchtung (Schaltplan 9/10)
- 19.6.10. Induktivsteuerung (Schaltplan 10/10)
- 19.7. Funktionsbeschreibung Elektroanlage OP 1000/2 SE/HSE
- 19.7.1. Neustart
- 19.7.2. Anwesenheitskontrolle des Fahrers in der Fahrerkabine
- 19.7.3. Totmanngriff
- 19.7.4. Vorwärts- und Rückwärtsfahren
- 19.7.5. Fahrgeschwindigkeit
- 19.7.6. Bremse
- 19.7.7. Lenkung
- 19.7.8. Fahrerkabine heben
- 19.7.9. Fahrerkabine senken
- 19.7.10. Schlappkettenschalter
- 19.7.11. Initialhub
- 19.7.12. Initialhub senken
- 19.7.13. Sonstiges
- 19.7.14. Gangendbremse (Sonderausst.)
- 20. Elektroanlage
- 20.1. Gültig für Gerätenummer
- 20.2. Gerätenr.
- 20.3. Bemerk.
- 20.4. Allgemeines
- 20.5. Symbolverzeichnis
- 20.5.1. Bezeichnung
- 20.5.2. Funktion
- 20.5.3. Bemerkung
- 20.5.4. Elektroschaltplan (1/10)
- 20.5.5. Elektroschaltplan (2/10)
- 20.5.6. Elektroschaltplan (3/10)
- 20.5.7. Elektroschaltplan (4/10)
- 20.5.8. Elektroschaltplan (5/10)
- 20.5.9. Elektroschaltplan (6/10)
- 20.5.10. Elektroschaltplan (7/10)
- 20.5.11. Elektroschaltplan (8/10)
- 20.5.12. Elektroschaltplan (9/10)
- 20.5.13. Elektroschaltplan (10/10)
- 20.6. Beschreibung der Elektroanlage OP 1000/2 SE/HSE mit Doppelbedienung
- 20.6.1. Fahrmotorkreis (Schaltplan 1/10)
- 20.6.2. Pumpenmotoren, Kabinenhub, Initialhub sowie Batterie- und Betriebsstundenanzeige (Schaltplan…
- 20.6.3. Lenkelektronik (Schaltplan 3/10)
- 20.6.4. Eingänge an Elektronikkarte A2 (Schaltplan 4/10)
- 20.6.5. Eingänge an Elektronikkarte A2 (s. Schaltplan 5/10)
- 20.6.6. Eingänge an Elektronikkarte A2 (Schaltplan 6/10)
- 20.6.7. Ausgänge von der Elektronikkarte A2 (Schaltplan 7/10)
- 20.6.8. Ausgänge von der Elektronikkarte A2 (Schaltplan 8/10)
- 20.6.9. Initialhub heben/senken, Hupe und Beleuchtung (Schaltplan 9/10)
- 20.6.10. Induktivsteuerung (Schaltplan 10/10)
- 20.7. Funktionsbeschreibung Elektroanlage OP 1000/2 SE/HSE, mit Doppelbedienung
- 20.7.1. Neustart
- 20.7.2. Anwesenheitskontrolle des Fahrers in der Fahrerkabine
- 20.7.3. Totmanngriff
- 20.7.4. Vorwärts- und Rückwärtsfahren
- 20.7.5. Fahrgeschwindigkeit
- 20.7.6. Bremse
- 20.7.7. Lenkung
- 20.7.8. Fahrerkabine heben
- 20.7.9. Fahrerkabine senken
- 20.7.10. Schlappkettenschalter
- 20.7.11. Initialhub
- 20.7.12. Initialhub senken
- 20.7.13. Sonstiges
- 20.7.14. Gangendbremse (Sonderausst.)
- 21. Elektroanlage
- 21.1. Gültig für Gerätenummer
- 21.2. Gerätenr.
- 21.3. Bemerk.
- 21.4. Allgemeines
- 21.5. Symbolverzeichnis
- 21.5.1. Bezeichnung
- 21.5.2. Funktion
- 21.5.3. Bemerkung
- 21.5.4. Elektroschaltplan (1/10)
- 21.5.5. Elektroschaltplan (2/10)
- 21.5.6. Elektroschaltplan (3/10)
- 21.5.7. Elektroschaltplan (4/10)
- 21.5.8. Elektroschaltplan (5/10)
- 21.5.9. Elektroschaltplan (6/10)
- 21.5.10. Elektroschaltplan (7/10)
- 21.5.11. Elektroschaltplan (8/10)
- 21.5.12. Elektroschaltplan (9/10)
- 21.5.13. Elektroschaltplan (10/10)
- 21.6. Beschreibung der Elektroanlage OP 1000/2 SE/HSE
- 21.6.1. Fahrmotorkreis (Schaltplan 1/10)
- 21.6.2. Pumpenmotoren, Kabinenhub, Initialhub sowie Batterie- und Betriebsstundenanzeige (Schaltplan…
- 21.6.3. Lenkelektronik (Schaltplan 3/10)
- 21.6.4. Eingänge an Elektronikkarte A2 (Schaltplan 4/10)
- 21.6.5. Eingänge an Elektronikkarte A2 (Schaltplan 5/10)
- 21.6.6. Eingänge an Elektronikkarte A2 (Schaltplan 6/10)
- 21.6.7. Ausgänge von der Elektronikkarte A2 (Schaltplan 7/10)
- 21.6.8. Ausgänge von der Elektronikkarte A2 (Schaltplan 8/10)
- 21.6.9. Initialhub heben/senken, Hupe und Beleuchtung (Schaltplan 9/10)
- 21.6.10. Induktivsteuerung (Schaltplan 10/10)
- 21.7. Funktionsbeschreibung Elektroanlage OP 1000/2 SE/HSE
- 21.7.1. Neustart
- 21.7.2. Anwesenheitskontrolle des Fahrers in der Fahrerkabine
- 21.7.3. Totmanngriff
- 21.7.4. Vorwärts- und Rückwärtsfahren
- 21.7.5. Fahrgeschwindigkeit
- 21.7.6. Bremse
- 21.7.7. Lenkung
- 21.7.8. Fahrerkabine heben
- 21.7.9. Fahrerkabine senken
- 21.7.10. Schlappkettenschalter
- 21.7.11. Initialhub
- 21.7.12. Initialhub senken
- 21.7.13. Sonstiges
- 21.7.14. Gangendbremse (Sonderausst.)
- 22. Elektroanlage
- 22.1. Gültig für Gerätenummer
- 22.2. Gerätenummer
- 22.3. Bemerkung
- 22.4. Allgemeines
- 22.5. Symbolverzeichnis
- 22.5.1. Bezeichnung
- 22.5.2. Funktion
- 22.5.3. Bemerkung
- 22.5.4. Elektroschaltplan (1/10)
- 22.5.5. Elektroschaltplan (2/10)
- 22.5.6. Elektroschaltplan (3/10)
- 22.5.7. Elektroschaltplana (4/10)
- 22.5.8. Elektroschaltplan (5/10)
- 22.5.9. Elektroschaltplan (6/10)
- 22.5.10. Elektroschaltplan (7/10)
- 22.5.11. Elschema (8/10)
- 22.5.12. Elektroschaltplan (9/10)
- 22.5.13. Elektroschaltplan (10/10)
- 22.6. Beschreibung der Elektroanlage OP 1000/2 SE/HSE mit Doppelbedienung
- 22.6.1. Fahrmotorkreis (Schaltplan 1/10)
- 22.6.2. Pumpenmotoren, Kabinenhub, Initialhub sowie Batterie- und Betriebsstundenanzeige (Schaltplan…
- 22.6.3. Lenkelektronik (Schaltplan 3/10)
- 22.6.4. Eingänge an Elektronikkarte A2 (Schaltplan 4/10)
- 22.6.5. Eingänge an Elektronikkarte A2 (s. Schaltplan 5/10)
- 22.6.6. Eingänge an Elektronikkarte A2 (Schaltplan 6/10)
- 22.6.7. Ausgänge von der Elektronikkarte A2 (Schaltplan 7/10)
- 22.6.8. Ausgänge von der Elektronikkarte A2 (Schaltplan 8/10)
- 22.6.9. Initialhub heben/senken, Hupe und Beleuchtung (Schaltplan 9/10)
- 22.6.10. Induktivsteuerung (Schaltplan 10/10)
- 22.7. Funktionsbeschreibung Elektroanlage OP 1000/2 SE/HSE, mit Doppelbedienung
- 22.7.1. Neustart
- 22.7.2. Anwesenheitskontrolle des Fahrers in der Fahrerkabine
- 22.7.3. Totmanngriff
- 22.7.4. Vorwärts- und Rückwärtsfahren
- 22.7.5. Fahrgeschwindigkeit
- 22.7.6. Bremse
- 22.7.7. Lenkung
- 22.7.8. Fahrerkabine heben
- 22.7.9. Fahrerkabine senken
- 22.7.10. Schlappkettenschalter
- 22.7.11. Initialhub
- 22.7.12. Initialhub senken
- 22.7.13. Sonstiges
- 22.7.14. Gangendbremse (Sonderausst.)
- 23. Elektroanlage
- 23.1. Gültig für Gerätenummer
- 23.2. Gerätenr.
- 23.3. Bemerk.
- 23.4. Allgemeines
- 23.5. Symbolverzeichnis
- 23.5.1. Bezeichnung
- 23.5.2. Funktion
- 23.5.3. Bemerkung
- 23.5.4. Elektroschaltplan (1/10)
- 23.5.5. Elektroschaltplan (2/10)
- 23.5.6. Elektroschaltplan (3/10)
- 23.5.7. Elektroschaltplan (4/10)
- 23.5.8. Elektroschaltplan (5/10)
- 23.5.9. Elektroschaltplan (6/10)
- 23.5.10. Elektroschaltplan (7/10)
- 23.5.11. Elektroschaltplan (8/10)
- 23.5.12. Elektroschaltplan (9/10)
- 23.5.13. Elektroschaltplan (10/10)
- 23.6. Beschreibung der Elektroanlage OPW 1200/2 SE/HSE
- 23.6.1. Fahrmotorkreis (Schaltplan 1/10)
- 23.6.2. Pumpenmotoren, Kabinenhub sowie Batterie- und Betriebsstundenanzeige (Schaltplan 2/10)
Rate this product
You may also like
BT Service Manual PDF
$30.00
BT Service Manual PDF
BT D-Series CBD40, CBD45, CBD50 Use And Maintenance Handbook 0337308R1CE
$30.00











